2026-04-08
医药首营 | 合规增效,一签搞定✅
🔥 医药首营资料电子化合规|诚信签全流程解决方案
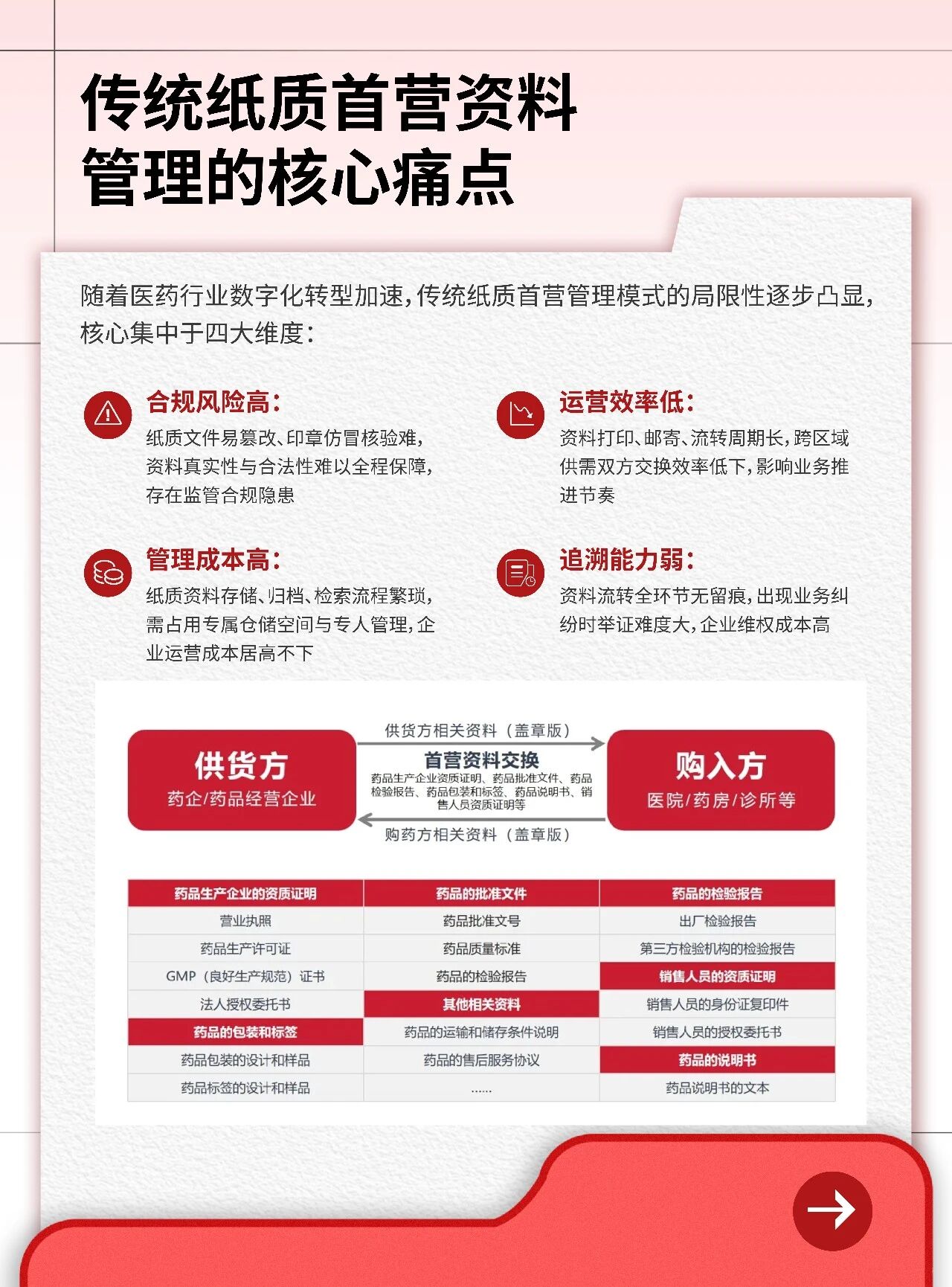
⚠️ 纸质首营四大痛点,企业深陷困境
合规风险高:纸质易篡改、印章仿冒难核验,监管合规隐患拉满;
管理成本高:专属仓储 + 专人管理,企业运营成本居高不下;
运营效率低:打印邮寄周期长,跨区域供需交换效率极低;
追溯能力弱:流转全环节无留痕,业务纠纷举证难、维权成本高。
✅ 诚信签全链路闭环,合规高效双达标:
1️⃣ 主体身份可信认证:对接公安、市监等权威数据源,核验身份发放专属数字证书,从源头杜绝假冒;
2️⃣ 资料合规签章交换:在线完成签章、双向资料交换,打破地域与时间限制,无需线下流转;
3️⃣ 全链路加密存证:国密加密技术防护 + 可信时间戳,全生命周期可追溯,完全满足监管要求。
💡三大核心价值,赋能医药数字化转型:
✔️ 全链路可信,合规可追溯,构建数字信任体系,契合医药行业监管标准;
✔️ 法律效力等效,降本增效,缩短资料流转周期,削减人力、仓储、物流成本;
✔️ 全流程存证,司法保障有力。
轻松实现医药首营资料全流程电子化,合规、高效、安全一步到位!










马上获取网站HTTPS专属解决方案